2016年,10x Genomics公司推出ChromiumTM系統,這是一套分子條形碼和分析系統,由儀器、試劑盒和信息學軟件組成,能夠對接Illumina測序儀。
腺相關病毒( AAV )因其二進制生命周期而被識別,其有效復制依賴于與腺病毒( Ad )的共同感染,并且AAV潛伏期是在沒有輔助病毒的情況下建立的。從潛伏期到Ad依賴性AAV復制的轉變主要是在轉錄水平上調節的。目前的AAV轉錄本顯示了當與Ad共同感染時發現的高度表達的轉錄本。到目前為止,AAV轉錄物僅在AAV單鏈DNA基因組的陽性鏈上被鑒定。假設AAV負鏈沒有被轉錄。
來自Charité醫學院的研究人員,德國應用基于Illumina的RNA測序(RNA-Seq)在Ad存在或不存在的情況下表征整個AAV2轉錄組。他們發現已知和鑒定的新型AAV轉錄物,包括額外的剪接變體,其中導致新的18-kDa Rep / VP混合蛋白的表達。此外,實驗研究人員發現AAV負鏈上的轉錄在p5啟動子上游具有聚集讀數,通過cDNA末端的5'快速擴增和RNase保護測定證實。p5啟動子在兩個方向上顯示出相當大的活??性,這是發現轉錄不同的發現。在單獨用AAV感染后,兩種AAV鏈的低水平轉錄是可檢測的并且在用Ad共感染時強烈刺激。
新一代測序(NGS)允許對轉錄譜進行無偏的全基因組分析,此處用于在潛伏期和生產性感染期間對AAV2轉錄組進行深入分析。單細胞RNA-Seq測序分析導致發現新的AAV轉錄物和剪接變體,包括衍生的新型18-kDa Rep / VP混合蛋白。出乎意料的是,發現了來自AAV負鏈的轉錄,表明來自p5啟動子的不同轉錄。這一發現為AAV延遲和高效復制之間切換的新概念打開了大門。在沒有合適的動物模型來研究體內AAV的情況下,結合細胞和計算機研究將有助于推進對獨特的二分AAV生命周期的理解。

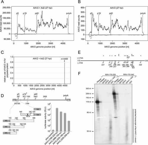
RNA-Seq:AAV2基因組的兩條鏈上的作圖和轉錄分析。
(A)AAV2特異性RNA-Seq的覆蓋圖譜在27hpi時讀取AAV2 / Ad2-共感染細胞的AAV2基因組。AAV2基因組量表顯示在中心。
映射到正鏈的讀數如上所示,映射到負鏈的讀數如下所示。(B)如圖A中所示。呈現27hpi的AAV2感染細胞的RNA-Seq讀數。注意圖A和B中讀數計數的不同比例。(C)RNA-Seq讀數的映射以poly(A)尾結束。相對于AAV2 / Ad2-共感染細胞的數據集中多腺苷酸化AAV讀數的總和顯示poly(A)添加的基因組位置。(D)反向AAV2 p5區的啟動子活性。上部顯示AAV2基因組,其具有p5,p19和p40啟動子的轉錄起始位點的核苷酸位置(黑色箭頭)。(E)AAV的5RACE分析減去鏈轉錄。顯示來自AAV負鏈(核苷酸330至170)的克隆5RACE產物的DNA序列的TSS(箭頭)。單個TSS在基因組上方顯示為黑色方塊。顯示AAV正鏈上的第287位(灰色箭頭)處的p5啟動子TSS的取向。(F)用有義方向覆蓋AAV2 170至250(左側部分)或AAV2 170至340(右側部分)的體外轉錄雜交探針進行RNase保護測定,以檢測總AAV減去鏈轉錄物來自HeLa細胞的RNA模擬感染,AAV2感染,Ad2感染或AAV2 / Ad2共感染27小時。單個TSS在基因組上方顯示為黑色方塊。顯示AAV正鏈上的第287位(灰色箭頭)處的p5啟動子TSS的取向。(F)用有義方向覆蓋AAV2 170至250(左側部分)或AAV2 170至340(右側部分)的體外轉錄雜交探針進行RNase保護測定,以檢測總AAV減去鏈轉錄物來自HeLa細胞的RNA模擬感染,AAV2感染,Ad2感染或AAV2 / Ad2共感染27小時。
單個TSS在基因組上方顯示為黑色方塊。顯示AAV正鏈上的第287位(灰色箭頭)處的p5啟動子TSS的取向。(F)用有義方向覆蓋AAV2 170至250(左側部分)或AAV2 170至340(右側部分)的體外轉錄雜交探針進行RNase保護測定,以檢測總AAV減去鏈轉錄物來自HeLa細胞的RNA模擬感染,AAV2感染,Ad2感染或AAV2 / Ad2共感染27小時。
誠邀各大測序公司及技術服務公司一起合作,為單細胞測序的發展貢獻力量。有合作意向請撥打:021-57790908,郵箱:zhujianming0374@163.com
轉摘請注明出處:謝謝配合